



撰文 | xiao xia
编辑 | 王聪
排版 | 水成文
将足够的抗癌药物带入肿瘤通常很困难,而癌细胞对于蛋白质营养的强烈需求使得白蛋白成为癌细胞的第一养分,那么将药物附着于白蛋白中被视为抗肿瘤的极佳策略,因此白蛋白制剂被用于改善肿瘤药物的递送。
nab-紫杉醇(nab-PTX)是第一个被美国FDA批准的化疗结合白蛋白制剂,也是销量第一的纳米处方药物,已成功用于治疗高KRAS突变的晚期肺癌和胰腺癌。然而,在临床试验中,并不是所有的患者都对nab-PTX有反应,并且几乎没有直接的证据证明这种白蛋白纳米处方策略是如何影响体内空间异质性肿瘤微环境(TME)中药物有效载荷的分布、细胞摄取和活性的。
近日,哈佛医学院/麻省总医院的研究团队在 Nature Nanotechnology 期刊上发表了题为:Therapeutically reprogrammed nutrient signalling enhances nanoparticulate albumin bound drug uptake and efficacy in KRAS-mutant cancer 的研究论文。
该研究发现,通过重新编程营养信号和增强肿瘤中的巨噬细胞功能可以提高癌细胞对纳米颗粒白蛋白结合药物的消耗,从而杀死癌细胞。这一发现将有助于开发增加肿瘤患者对癌症药物摄入的疗法,从而提高化疗的有效性。

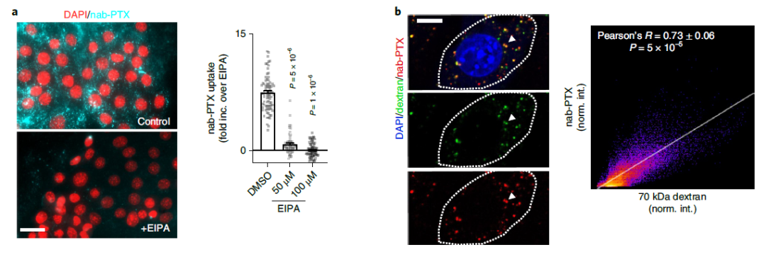
首先研究团队开发了基于AlexaFluor555标记的白蛋白和荧光紫杉烷有效载荷(SiR-紫杉烷)的双色成像策略以单细胞分辨率对KRAS突变的非小细胞肺腺癌(NSCLC)和转移性胰腺导管腺癌(PDAC)小鼠模型中nab-PTX的传递和细胞摄取进行成像,发现与其他纳米制剂不同,nab-PTX在癌细胞中有明显的聚集。

巨噬细胞吞噬与RAS突变癌细胞摄取白蛋白有关,点状亚细胞共定位进一步支持通过nab-PTX通过胞饮摄取。使用转基因激酶易位报告基因(ERK-KTR)来监测ERK激活,揭示了nab-PTX摄取和ERK活性在细胞水平上的相关性,使用临床MEK1/2抑制剂曲美替尼抑制ERK信号传导可阻断nab-PTX摄取,表明ERK信号控制癌细胞对nab-PTX的巨噬细胞摄取。

接下来,研究团队检查了抑制RAS/RAF/MEK/ERK信号传导是否会影响体内nab-PTX的积累。通过强力霉素戒断而抑制RAS信号传导,消除了nab-PTX在肿瘤小鼠模型上的选择性积累,体外强力霉素戒断可降低nab-PTX摄取。使用曲美替尼中也观察到类似的效果。这些结果表明癌细胞的信号传导状态会严重影响nab-PTX的传递。
最后研究团队测试了是否可以通过治疗增强nab-PTX摄取以改善疗效,靶向筛选显示IGF1R激酶抑制剂通过模拟葡萄糖剥夺和通过细胞中的营养传感器AMPK促进巨噬细胞吞噬,从而增强nab-PTX的摄取和功效。

总的来说,该研究显示了MAPK和营养信号状态对nab-PTX作用的潜在影响,通过重新编程营养信号可以增强nab-PTX的摄取和功效。这项研究开发的基于图像的实验技术可推广到其他白蛋白结合药物,包括白蛋白成分的纳米疗法、白蛋白结合前药、白蛋白融合生物制剂,以及对白蛋白和血浆蛋白结合具有高内在亲和力的潜在多种药物,将有助于了解该机制在其他癌症类型和药物组合中的应用。


推荐阅读
-
国内PARP抑制剂三足鼎立局面将被打破,百济神州帕米帕利获批在即


点击这里,欣赏更多精彩内容!
本篇文章来源于微信公众号:药时代
发布者:药时代,转载请首先联系contact@drugtimes.cn获得授权
为好文打赏 支持药时代 共创新未来!